You are currently viewing Pα+ Psychedelic Bulletin #216: Australia’s Psychedelics-for-Veterans Funding; New Mexico Targets 2026 Medical Psilocybin Launch; Radial Scores $50M; Otsuka’s “Novel Serotonergic Agonists”; Psilocybin Accelerates Brain Tumour Growth in Mice; Texas’ $50M Ibogaine Study Consortium

Pα+ Psychedelic Bulletin #216: Australia’s Psychedelics-for-Veterans Funding; New Mexico Targets 2026 Medical Psilocybin Launch; Radial Scores $50M; Otsuka’s “Novel Serotonergic Agonists”; Psilocybin Accelerates Brain Tumour Growth in Mice; Texas’ $50M Ibogaine Study Consortium

Pα+ Paywall Temporarily Lifted: This article typically sits behind our Pα+ paywall, which has been lifted for January as part of our Year in Review selection of 2025’s Top 10 articles. Join Pα+ today to read, explore, and watch everything we publish in 2026.

In this Issue
    Add a header to begin generating the table of contents

    Australia’s Department of Veterans’ Affairs Explains World-First Funding Model for Psychedelic-Assisted Psychotherapy

    Last week, the Australian Department of Veterans’ Affairs (DVA) shared a clinical briefing webinar it hosted for Authorised Prescribers to discuss its reimbursement program for psychedelic-assisted psychotherapy (PAP).

    As we covered in Bulletin 213, Australia’s DVA has become the first body of its kind in the world to agree to fund PAP after the Repatriation Commission and Military Rehabilitation and Compensation Commission authorised the move. Under the model, PAP includes psilocybin for treatment-resistant depression (TRD) and PTSD, which is available to certain veterans who have attempted multiple conventional treatment options.

    During the clinical briefing, Associate Professor Jon Lane, who assumed the new position of DVA Chief Psychiatrist in Spring, shared more details about the program. Below are our notes from the call.

    ‘The World is Watching’

    Lane was keen, throughout the call, to emphasise the world-first nature of the funding model and to call on his fellow psychiatrists to administer PAP responsibly. He retains ultimate sign-off authority on each and every PAP funding application form that is submitted.

    DVA is not legally able to fund things considered experimental or otherwise, he explained, though he later noted that, “realistically, [psychedelics] could be considered experimental still at this stage, as they are in the rest of the world.”

    In a direct plea to colleagues, Lane said:

    “We are relying on you, and your clinical practice, should I say, to potentially tamper and moderate the attitudes and beliefs that veteran patients are going to be coming to you with.

    We’re saying this deliberately because there’s been a significant amount of media around these things, they’ve been referred to as miracle drugs and all of that sort of stuff. As a clinician, we all know that that is not going to be the case for every single person that walks through the door asking for this type of treatment. So again, we’re asking you to use your clinical judgement and moderate expectations, because these are not first-line treatments, and they’re not for everyone else.

    Typically what we’re asking here is just safe, sensible clinical practice and challenging misconceptions and misperceptions about these drugs because, at the end of the day, we would be concerned, I suppose, if there were multiple applications from particular clinics or various other sorts of things that didn’t demonstrate that there were effective trials of strongly evidence-based treatments for these particular conditions.”

    The Department also strongly recommends that outcomes data be submitted to the national psychedelics registry, in order to provide a better understanding of real-world safety and effectiveness. Should that data not be forthcoming, Lane noted, “it is unlikely that this type of program will continue to be funded in a couple of years.”

    Later, Dan Corkery, DVA Senior Medical Officer, again impressed upon attendees that the world is watching, urging psychiatrists to generate data for colleagues in the U.S., UK, and so on.

    ‘It’s Up to You How You Do It’: Patient and Practitioner Eligibility

    In terms of patient eligibility, the Department envisages PAP as a fourth-line treatment, and specified that covered patients must:

    • have a certain level of coverage from DVA;
    • have a clinical diagnosis as per DSM-5;
    • meet the definition of TRD or PTSD as per FDA/EMA; and,
    • have failed multiple trials of multiple treatments, both psychotherapy and pharmacotherapy.

    On the practitioner front, it is clear that an Authorised Prescriber (which, in the case of psychedelics, is limited to psychiatrists) must oversee PAP delivery.

    In response to a question, Lane confirmed that the psychiatrist should be on-site during dosing sessions. ‘You probably need plans of what will happen in the case of an adverse event,’ he added. In terms of whether the psychiatrist should view their role as one of oversight versus hands-on administration, Lane said: “We would be incredibly surprised if psychologists were delivering drugs”, and emphasised potential legal risks.

    DVA expects the immediate treating team, which could include psychiatrists and psychologists, for example, to have completed an accredited PAP training course. Interestingly, however, DVA does not maintain a list of approved training providers or programmes and says it will not be the arbiter. Instead, Lane told psychiatrists that it is “between you and your medico-legal provider” to decide whether a training program is appropriate.

    In terms of appropriate venues for PAP, Lane again said the DVA would not be drawn into making determinations. The Department will only decide on whether to fund a case. ‘It’s up to you how you do it,’ he told the psychiatrists on the call.

    The Funding Model

    DVA also explained the funding model it has developed, which includes internal item numbers for various elements of a PAP episode. That will allow the Department to understand the costs associated with each area, and payments will be staged over time as a patient moves through the journey.

    The Department will not fund treatments retrospectively or PAP delivered outside of Australia. It will also not cover active duty members of the military or those who self-fund treatment. The funding does not extend to medication washout or emergency admissions.

    In response to a question, Lane confirmed that there is no formal guidance around fees, but that the Department will be looking to see costs “around the going market rate”. Clinics down under often charge in the region of AUD 25,000 (USD$13,000) for MDMA therapy, for example.

    Should application forms lay out higher fees than the market rate, “you can absolutely expect to get a lot of extra questions about where that extra funding is going”, Lane said, adding that it is unlikely that a treatment episode costing significantly above market rate would be funded by the Department.

    New Mexico Targets December 2026 for Medical Psilocybin Launch

    New Mexico’s first Medical Psilocybin Advisory Meeting convened on December 5th, with more than one hundred members of the public joining.

    Senator Jeff Steinborn (D), one of the primary sponsors of SB 219, which was signed into law in April, opened the meeting. He described it as a “historic day”, citing the broader “psychedelic renaissance” in the West.

    “I want everyone [on the Board] to know that the legislature fully supports this, stands behind you in this work to make this a successful program”, he said in congratulating the Board appointees. “By definition, we’re pioneers”, he went on. “We’re going to learn a lot, but I want to challenge you to try new things, to innovate, to make things better than maybe they’ve been in other states.”

    Dominick Zurlo, director of the state Department of Health’s Center for Medical Cannabis and Psilocybin, then took over.

    According to the Act, the Board has until Dec 2027 to get the program implemented. But, “because there has been such large interest in this, and a push for us to try to be able to help people with psilocybin treatments earlier,” Zurlo went on, “we have set a goal now to have the program at least to be able to see the initial patients by the end of December of 2026… so it’s a full year earlier.”

    He acknowledged that not every aspect of the program will be ready by this time next year, and described the project as “a monumental task”. Various listening sessions will be organised, and additional board meetings convened, he said, to rise to the challenge of a significantly accelerated timeline.

    Regular readers will know that this isn’t the only psilocybin-related project that’s brought its launch timeline forward by up to a year: Last month Compass Pathways said that it is accelerating its commercialisation preparations by 9-12 months following a “positive” meeting with FDA and swift enrolment into its second, larger Phase 3 study. (See Compass Pathways Accelerates Psilocybin Launch Timeline by 9-12 Months.)

    It will be interesting to see if and how New Mexico’s program, which is decidedly more medical than those in Oregon or Colorado, will impact the uptake of FDA-approved psilocybin, if and when approved.

    A Compass spokesperson told Psychedelic Alpha that this latest development in New Mexico “underscores the growing momentum behind psychedelic treatments.” “We are committed to following the FDA approval pathway to ensure safe, effective, scalable – and reimbursable – access for patients who need these treatments”, it continued.

    Indeed, reimbursement has been a real thorn in the side of state-level psilocybin access programs, limiting demand and accessibility in Oregon, for example. Just last week The Guardian covered various operators in Oregon who are struggling to remain afloat, and earlier this month, one of Portland’s largest psilocybin service centres shuttered.

    Healing Advocacy Fund, a nonprofit that works to implement and optimise these state programs, is active in New Mexico, where Denali Wilson heads up efforts through her role as Director of Strategic Support.

    “We’re grateful that the State of New Mexico wants to move quickly to help people access this transformative therapy, and we know they’re committed to the program’s success”, she told Psychedelic Alpha. She went on to explain that New Mexico’s program is “integrated more deeply into the health care system”.

    “Our goal is to ensure that thoughtful design and meaningful engagement are part of the proposed accelerated process”, Wilson added.

    Otsuka Publicly Signals Work on “Psychedelic-Inspired” CNS Compounds

    John Kraus, Chief Medical Officer of Otsuka’s U.S. arm, has shared a brief article of sorts over on LinkedIn where he covers the company’s exploration of “psychedelic-inspired compounds”.

    Those compounds, he adds, “may or may not have hallucinogenic effects.” He also uses the company’s preferred terminology, “novel serotonergic agonists (NSAs)”, to describe some of those next-generation candidates.

    Kraus acknowledges that “the nature of a subjective experience and varied outcomes” is one of the challenges in the psychedelic drug development field, and says Otsuka is “actively working to establish a clinical standard of excellence around the development of these types of compounds.”

    While the content of the Otsuka exec’s post is not particularly substantive, it does appear to signal a greater public acknowledgement of its activity in the field. Indeed, Otsuka U.S.’s CNS webpage has the class front and centre in a new graphic:

    Otsuka Novel Serotonergic Agonists

    It is unclear what the “In 2032” should be interpreted to mean, but we do hope to have further updates from the company to share in the interim!

    Psilocybin Promotes Growth of Existing Brain Tumours in Mice, Preprint Study Reports

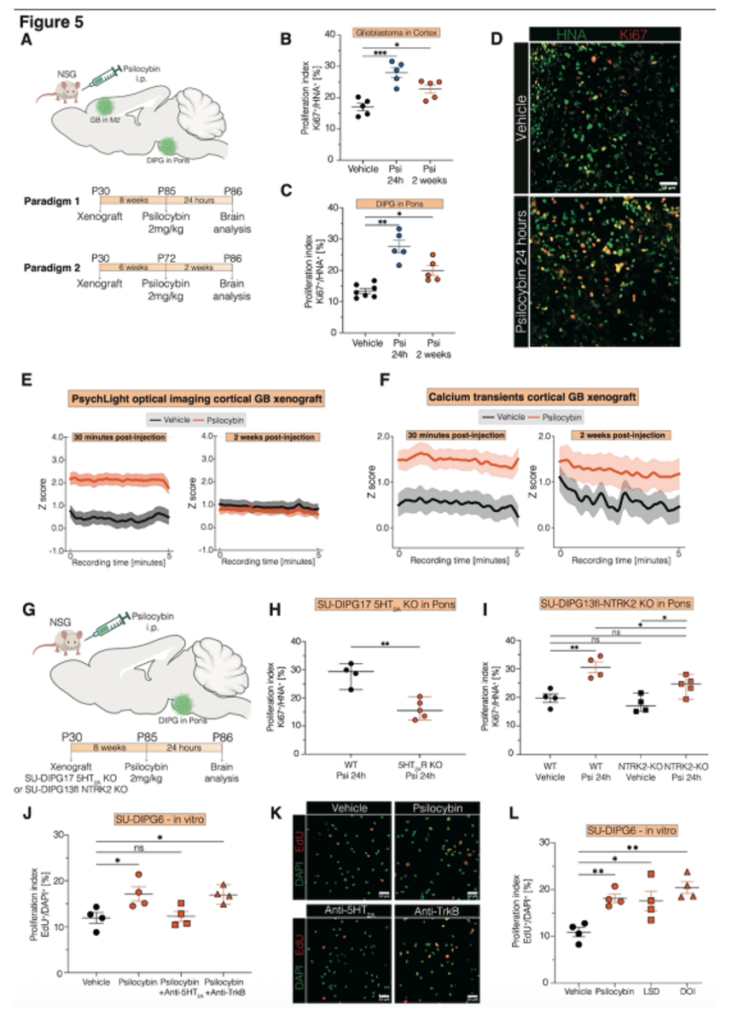
    A concerning new preprint (Drexler et al., 2025) reports that psilocybin promotes the growth of high-grade gliomas, cancerous brain tumours, in four preclinical models.

    In mice, “a single dose of psilocybin significantly increased malignant cell proliferation”, they write. The psilocybin-induced glioma proliferation appears to be mediated by 5-HT2A receptor activation, meaning other serotonergic drugs could have similar effects. Indeed, the authors report similarly malignant cell proliferation caused by LSD and DOI.

    Given the findings, the authors caution against the use of 5-HT2A agonists like psilocybin in patients with glioma, “given the profound and sustained tumor growth-promoting effects observed.”

    If the findings are replicated, and activation of 5-HT2A receptors on glioma cells is confirmed to be a driver of tumour growth, it might position 5-HT2A antagonists as a propitious avenue of exploration for the treatment of gliomas. Two of the authors are inventors on patents being filed by Stanford that target, among other things, 5-HT2A in gliomas, the preprint discloses.

    Regular readers will remember the buzz caused by a Brief Communication published in npj Aging in Summer, which reported that psilocybin extended cellular lifespan and improved survival of aged mice. (See Longevity Crowd Hypes Psilocybin Study But Researchers Urge Caution.)

    The study has been repeatedly touted by longevity influencers, including Bryan Johnson. But the authors of that paper acknowledged, at the time, that future research “should rigorously assess the potential impacts of long-term psilocybin treatment in vivo on cancer incidence and/or progression.”

    Speaking to Psychedelic Alpha about that earlier paper, Boris Heifets said, back in July:

    “If it’s powerful, it’s also risky”, he said in reference to the statement. “There’s a whole field of medicine called oncology that has something to say about immortal cells.”

    Via email earlier this week, Heifets emphasised that the present preprint is focused on the growth of existing tumours, not new tumour formation. He also stressed that there is much we still don’t know about tumour biology and serotonin.

    Fig 5 Glioma Preprint

    Radial Scores $50M, Eyes Interventional Psychiatry—and Psychedelics

    Radial, a company focused on interventional psychiatry care delivery, has officially launched with $50M in funding across Seed and Series A rounds. Psychedelic Alpha spoke with Radial co-founder and CEO John Capecelatro to learn more.

    The company’s focus is twofold, Capecelatro told us. The first aspect is building a national network of clinics offering interventional psychiatry, which currently revolves around TMS and Spravato. That could include psychedelics in the future, subject to approvals.

    The second focus of the company is, the CEO told us, building out the infrastructure for the scalable delivery of interventional psychiatry treatments. That includes everything from developing the clinical and operational workflows through to matching clients with the most appropriate interventions. It hopes an in-house tech platform will manage all of this complexity, too.

    “The vast majority of the care that we deliver is covered by insurance”, Capecelatro told us, noting that the company’s offerings are broadly in network with all commercial and federal payors. Still, he noted that “the pace of the medical coverage policies” around newer or potential treatments, like certain neuromodulation protocols, “has been slower to respond to a lot of data that’s come about.”

    Therefore, he added, “in addition to getting broad payor coverage that allows these treatments to be accessible, we also have to tell the story more broadly about what outcomes we’re delivering in clinic for treatments that today are not covered by insurance.”

    Radial offers the SAINT TMS protocol in an outpatient clinic in New York, for example, and Capecelatro says the company is thinking about how to make the case to payors to reimburse it.

    Radial has seven clinics in six states at present and hopes to continue building out its network in existing and new markets. “What exactly that number looks like remains to be seen”, the CEO said, adding that its goal is “to move as quickly and aggressively as possible to bring as much of this effective care to market as we can.”

    Long term, he added, the company wants to “offer [its] infrastructure to the broader market.” “I think there’s an opportunity to really help give independent clinics who might otherwise not have the skill set, the team, the financial resources,” he told us, “the ability to use the same tools to deliver the same effective care.”

    State of Texas Awards $50M to Ibogaine Study Consortium

    The State of Texas has awarded $50M to UTHealth Houston to support a two-year, multi-centre study of ibogaine in substance use disorders, traumatic brain injury, and other behavioural health conditions.

    The research is to be carried out as a partnership dubbed Ibogaine Medicine for PTSD, Addiction, and Cognitive Trauma (IMPACT), which is led by UTHealth and UTMB Health and includes participation from ten other institutions. Advocacy group Americans for Ibogaine says it hopes the development will “serve as the foundation for a broader multistate clinical research consortium.” New Hampshire looks set to introduce a bill to authorise its participation in such a consortium, for example, according to our Psychedelics Bill Tracker (which will be available to subscribers in the new year).

    IMPACT has been created in response to the passage of SB 2308, which carved out $50M in state match-funding, with at least the same amount to be coughed up by a third-party. It must also include at least one drug development company. (See Can a State Fast-Track a Psychedelic Breakthrough? Inside Texas’ Plan to Fund Ibogaine Trials.)

    But the present release provides no detail as to who that private partner is. Even more confusingly, UTHealth writes that the consortium “will include drug developers”, plural!

    That could make sense, especially as members of the consortium look set to split the work between them: “UTHealth Houston and partners will focus on ibogaine treatment for addiction and associated conditions; UT Austin and Baylor College of Medicine will concentrate their study on traumatic brain injury, particularly in veterans.”

    So, we could see an ibogaine developer focused on TBI, for example, partner with UT Austin and Baylor, while a substance use disorder-focused outfit partners with UTHealth Houston and co. Soneria Bio, for example, could fit the bill for the former, while the small crop of developers with ibogaine programs for substance use disorders (like DemeRx, for example) could make sense for the latter.

    Fireside Project Unveils AI Chatbot Aimed at Training Psychedelic Practitioners

    Earlier this month, Fireside Project—a nonprofit that offers a psychedelics peer support line—announced the launch of ‘Lucy’, an AI chatbot that it hopes will help train psychedelic practitioners. David Esselman, an advisor to Fireside, shared more with Psychedelic Alpha about the project.

    According to Esselman, there are three main problems that the AI tool aims to address: a lack of training capacity with limited practicum sites, a need for “emotionally realistic rehearsals” in those trainings, and opportunities for facilitators to ‘act out’ what they learn.

    Lucy, Esselman says, provides a sandbox in which practitioners can train without limits, receive “real-time feedback based on commonly used assessment scales”, and eventually achieve certification and CE credit through a future pathway.

    Is it realistic for a chatbot to be a standalone training solution for psychedelic practitioners? Esselman pitched it as complementary to existing programs, but also “a standalone product for practitioners to work on their skills.”

    He hopes that other training providers might “embed Lucy into their curriculum as a simulation layer” or to assess trainees’ competencies. Individuals, meanwhile, might use Lucy on its own for “low-stakes practice and self-directed improvement.”

    But, as we know, chatbots and the large language models (LLMs) that undergird them often trend towards appeasing their prompters. They’re also the product of the data that they are trained on. How is Fireside managing these risks?

    Esselman and Felix Schoeller, a neuroscientist who co-developed the product, acknowledged LLMs’ tendency toward sycophancy as a major design challenge. But they believe that a mix of ‘purpose-built training data’, ‘strict persona constraints’, and ‘real-time behavioural supervision’ protects against that risk.

    On the persona constraints element, Schoeller provided this answer, which is reproduced here in full:

    The reason LLM tend to appease their prompter is due to what’s called Reinforcement Learning from Human Feedback (RLHF). After pretraining, these systems typically go through RLHF: humans look at pairs of answers and say “this one is better than that one,” and a small “reward model” is trained to predict those preferences. The larger model is then optimized to maximize that reward, which in practice means: maximize how clear, confident, and complete you sound. Answers that say “I don’t know,” that hedge, or that are emotionally messy tend to be rated lower, so the model internalises a very simple rule: “when someone asks a question, especially if they sound sure, give them a full answer”, even if it has to improvise. That’s a big driver of what people call hallucinations.

    We haven’t fixed this at the base-model level yet.  We do hope to, especially as we move toward models that can actually cry, scream, or have “breakthroughs” instead of talking. For now we counteract it at the interaction level: Lucy is tightly constrained by strict instruction guidelines and protocols for administering drugs that we extracted from 1) the scientific and clinic literature and 2) anonymized Fireside transcripts. These are drug- and context-specific: mood swings and short emotional bursts are the norm (especially when things don’t go well), and Lucy is explicitly instructed to mimic that, especially when standard techniques for psychological support are not followed. A prescriptive or directive stance (“you should do this / that”) will “upset” the model, degrade the quality of the exchange, and lower the practitioner’s rating, so they can directly experience the range of positive and negative responses different techniques elicit.

    In terms of the data it’s trained on, Fireside confirmed that the model ingested information from calls to its support line made during acute psychedelic effects, after psychedelic experiences, and those made by third parties (like friends or family who called the hotline).

    It will be interesting to see how useful practitioners find the tool. We know of at least one other outfit developing an AI-based simulation platform for practitioners.

    Czech Medical Body Drafts Guidelines for Psilocybin Therapy, Targets 2026 Launch

    We covered this news item in the second Issue of The Psychedelic Practitioner. Here’s the relevant excerpt:

    In June, Psychedelic Alpha reported on reforms to Czechia’s criminal code that included an amendment that contemplated the legalisation of psilocybin’s use in certain medical contexts. Following the passage of the reforms, we had been waiting to see how the psilocybin-related provision would be operationalised. We had expected that to happen in time for the new year.

    Indeed, news is now emerging from the European nation that patients with certain mental health disorders who have tried available treatments will be able to seek out psilocybin therapy in 2026. Guidelines for the use of the drug have been drafted by the Czech Medical Association’s Psychiatric Society, which stipulate who may prescribe and administer psilocybin and to whom.

    But, as with similar programs in other countries, reimbursement remains a hurdle, though negotiations with insurers are apparently underway. That means that the broader availability of psilocybin therapy in Czechia remains an open question, which we will be following closely in the new year.

    Looking for Advice?

    Are you or your organisation looking for advisory or consultancy services? Reach out to discuss how we might be able to help.